Skip to content

前端 Leader 面试

二面结束以后,前端团队 Leader 面试,不再关注技术细节,更关注项目组织和设计能力。

TIP

如有疑问,可免费 加群 讨论咨询,也可参与 1v1 面试咨询服务, 专业、系统、高效、全流程 准备前端面试

浏览器从输入 url 到显示网页的全过程

TIP

这个问题在任何面试环节都有可能被考察,要提前准备。

这个问题的答案内容比较多,回答的时候不一定要答的多细致,但一定不要错过关键步骤。

关键步骤如下

Details
  • DNS 解析出 IP 地址
  • 建立 TCP 连接
  • 客户端发出 HTTP 请求
  • 服务端响应 HTTP 请求
  • 浏览器解析 HTML CSS
  • 渲染 DOM
  • 执行 JS 代码,可能会 ajax 加载内容,再次渲染 DOM
  • 加载媒体资源
  • 浏览器缓存机制

参考资料

Details

从 0 搭建一个前端项目,需要考虑哪些方面

现在创建一个 Vue React 一般都是拿脚手架 cli 一键生成项目,这是最基础的。

在实际工作中还需要考虑更多的内容。参考答案如下

Details
  • 代码仓库,发布到哪个 npm 仓库(如有需要)
  • 技术选型 Vue React 等
  • 代码目录规范
  • 打包构建 webpack 等,做打包优化
  • eslint prettier commit-lint
  • husky pre-commit
  • 单元测试 + 集成测试
  • CI/CD 流程,自动测试,自动发布测试环境,自动部署
  • 开发环境,预发布环境
  • 开发文档,研发规范

如何实现 ajax 并发请求控制?

现有 30 个异步请求需要发送,但由于某些原因,我们必须将同一时刻并发请求数量控制在 5 个以内,同时还要尽可能快速的拿到响应结果。应该怎么做?

解题思路

Details
  • Promise.all 是需要固定数量的,并不适用这个题目的场景
  • 可使用 Promise + 递归调用来实现,一个请求完成后继续下一个

参考资料

Details

PS. 在一般的 web 项目中用不到这个需求,因为浏览器会自带并发请求数量的控制

Details

React 和 Vue 有什么区别?更擅长哪一个?

主要的区别

Details
  • Vue 默认使用 Vue template 模板语法(也支持 JSX);React 默认使用 JSX 语法;
  • Vue 对初学者更友好,因为它提供了更多语法糖;而 React 需要良好的 JS 基础;
  • React 函数组件对 TS 的支持更加友好,因为它本身就是个 TS 函数;Vue 的 setup script 是它的自定义语法;
  • React 使用 Hooks ,有调用顺序、闭包陷阱等心智负担;Vue3 使用 composables 组合式 API ,心智负担少;
  • React 使用 state ,Vue3 使用 ref ,后者一直有 .value 的心智负担
  • 服务端组件方面,React 技术栈的 Next.js 和 Remix 做的更好一些;Vue 技术栈的 Nuxt.js 也在发展之中;

参考资料

Details

这两个框架/lib 虽然有些区别,但在国内的实际工作中使用都没问题,擅长哪个就用哪个。

但,你如果两个都熟悉,能让你增加很多面试机会,React 和 Vue 的都可以去面试。

如何做好技术选型?

当在工作中选择一个 语言/框架/工具 时,需要考虑什么?

参考答案

Details
  • 社区热门程度,搜索引擎和 StackOverflow 上能搜出多少相关资料?
  • 创办时间和发展时间,不要用太新的技术,首先要求稳
  • 看使用人数,参考 GitHub star 数量和 npm 下载量
  • 看社区生态的完善程度,第三方的 UI 、组件、插件等,都是否完善
  • 团队成员的学习成本 —— 这一点很重要,很多人会忽略

另,回答这个问题的时候,尽量举一个你实际工作中的例子,会更有说服力。

如何理解技术方案设计?是否做过技术方案设计?

所谓技术方案设计,就是把你要开发的内容,先写个文档或 PPT 说明一下自己要怎么开发,并和团队成员讨论一下。

如果就是简单的功能或 bug ,10 几分钟就能搞定的,那不用技术方案设计。但复杂的工作,技术方案设计是很有必要的。因为

Details
  • 如果你真的成竹在胸,觉得它很简单,那你写个技术方案设计的文档应该也花不了多少时间,可能 1h 就写完了,项目不会因此而延期的。
  • 如果你憋半天写不出一篇技术方案设计文档,那你开发的时候就能很顺利?不可能的。它正好能验证你是不是眼高手低。
  • 技术方案评审,多人参加,会更容发现一些:功能重复、性能瓶颈、安全隐患等。

技术方案设计一般包含如下部分

Details
  • state 数据结构,如会存储在 vuex 或 redux 中
  • 组件 UI 结构,嵌套关系,属性如何传递
  • 会用到哪些服务端的 API ,哪些是现有的,哪些需要新开发
  • 如有复杂逻辑,说明计算过程,时间复杂度
  • 是否有性能隐患?
  • 是否有安全隐患?

线上出了严重 bug 你该如何解决?

正确的处理步骤

Details
  • 回滚,及时止损 —— 这一步最重要,很多人不知道这一步!!!
  • 通知项目组成员,看谁最近有过上线?—— 线上 bug 一般是最近一次上线导致的
  • 在本地或测试环境浮现 bug,查找原因
  • 修复,测试,重新上线
  • 复盘会议,以后如何规避此类问题 —— 复盘会议,也是很多人不知道的

另,如果你项目没有监控报警的话,最好加一个,这样线上有 bug 会及时报警。

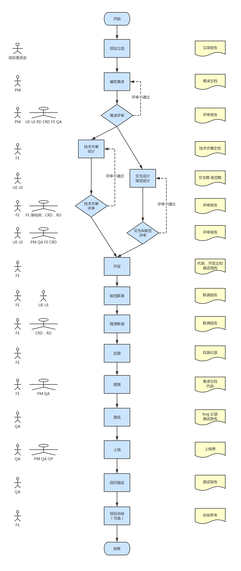
你参与的项目,研发流程是怎样的?

如果是新项目研发,会采用传统的瀑布流形式

Details
  • 项目立项
  • 确认需求,编写需求文档,UI 设计图
  • 制定技术方案
  • 制定研发计划
  • 开发
  • 多端联调
  • 测试,修复 bug
  • 上线
  • 总结

如果是已有项目的维护和升级,一般采用敏捷开发方式

Details
  • 项目有一个统一的任务列表,分优先级排列
  • 开发人员领取一个任务,负责设计、开发、提测等流程,每一步都会在任务看板中显示步骤和进展
  • 待这个任务上线以后,再领取下一个任务

你如何保障代码质量?

代码质量和系统稳定性有直接关系,保障代码质量也是高级程序员的必备技能。

参考答案

Details
  • 配置统一的 eslint 和 prettier 规则,规范代码格式
  • 每次代码合并,都进行 code review ,外加每周一次团队 code review
  • 编写单元测试,提交 commit 时自动触发单元测试
  • 使用 Sentry 等平台进行线上错误报警,并及时修复问题

是否写过单元测试和 e2e 测试?

单元测试,是针对某个小型单元(组件,函数),常见的工具 Jest Vitest

e2e 端到端测试,是针对一个系统 UI 和行为进行测试,常见的工具 Cypress Puppeteer

参考资料

Details

自定义 DSL 流程图

请自定义 XML 来描述这个流程图

参考答案

Details
xml
<chart>
    <start-end id="start">开始</start-end>
    <flow id="flow1">流程1</flow>
    <judge id="judge1">评审</judge>
    <flow id="flow2">流程2</flow>
    <start-end id="end">结束</start-end>
    <arrow from="start" to="flow1"></arrow>
    <arrow from="flow1" to="judge1"></arrow>
    <arrow from="judge1" to="flow2">Y</arrow>
    <arrow from="judge1" to="end">N</arrow>
    <arrow from="flow2" to="end"></arrow>
</chart>
<!-- 另,每个节点还可以加上 x y 的定位信息,尺寸,边框、颜色等 -->

最近在看什么书?或者学什么新技术吗?

如果你的简历写了自我评价,且在自我评价中写了“热爱技术” “持续学习”等描述,很可能会被问到这个问题。当然,你不写也不一定就不会被问到,还是提前准备好吧。

现在和前端相关的一些新技术,有如下方向

  • Node 全栈,服务端渲染,如 Next.js 框架,这两年发展很迅速
  • AI 相关的产品和工具,如各种 AI 聊天、AI 写作,还有 Copilot Cursor 等 AI 工具

也可以从你感兴趣的其他领域去说,只要能自圆其说即可。

你的缺点是什么?

注意,这是个坑!不要傻乎乎的真把自己的缺点说出来,暴露给别人看。

正确的方式是:说缺点,也要说自己的补救措施,最终体现自己是一个爱学习、要求进步的人。

推荐的表达方式

Details
  • 我觉得自己目前在 xxx 方面还有所欠缺
  • 但我已经开始通过 xxx 学习这方面的知识了,计划 xxx 天以后即可完成